The English encyclopedia Allmultimedia.org will be launched in two phases.
The final launch of the Allmultimedia.org will take place on February 24, 2026
(shortly after the 2026 Winter Olympics).


Dovolená : 23. prosinec 2025 — 29. prosinec 2025
Holidays : December 23, 2025 — December 29, 2025

Stabilizátor napětí

Z Multimediaexpo.cz

Broom icon.png Tento článek potřebuje úpravy. Můžete Multimediaexpo.cz pomoci tím, že ho vylepšíte.
Konkrétní problémy: Článek byl přesunut ze Stabilizátoru sem, v textu se ale pořád mluví o stabilizátoru obecně, chtělo by to vyčlenit stabilizátor proudu do samostatného článku a článek rozšířit. ..
Jak by měly články vypadat, popisují stránky Vzhled a styl a Encyklopedický styl.
Broom icon.png

Stabilizátor je elektrotechnická součástka, která umožňuje stabilizovat výstupní napětí nebo proud při změnách:

  • a) výstupního proudu
  • b) vstupního napětí
  • c) teploty okolí

Na jiných veličinách obvykle hodnota výstupního napětí nezávisí, pokud ano, je třeba sledovat i takovéto vlivy (např. stárnutí součástek, vliv elektromagnetického rušení apod.). Kromě stabilizačních účinků (kterými je míněna regulace na konstantní hodnotu) každý typ stabilizátoru více či méně snižuje střídavou složku výstupního napětí (zvlnění) a pracuje tedy jako filtr.

Obsah

Rozdělení stabilizátorů

Podle zapojení regulačního prvku

Podle řízení regulačního prvku

  • a) parametrické – bez zpětné vazby
  • b) degenerativní – se smyčkou zpětné vazby

Podle stabilizované veličiny

  • a) stabilizátory proudu
  • b) stabilizátory napětí

Podle polarity stabilizovaného napětí

  • a) kladné
  • b) záporné

Stabilizátory napětí

Úkolem stabilizátoru napětí je udržovat konstantní napětí na výstupu při změně zatěžovacího proudu (při změně \(R_Z\)) nebo při změně vstupního napětí. Dělí se na dvě skupiny - parametrické a zpětnovazební (degenerativní).

Parametrické

Využívají parametrů součástek, nejčastěji velmi strmého průběhu VA charakteristik zenerovy diody nebo lavinové diody v závěrném směru. Nevýhoda je, že zenerovou diodou musí protékat poměrně velký proud. Proud zátěží protéká přes odpor R - snižuje se úcinnost \(\eta\). Výhodou je jednoduché zapojení a omezený zkratový proud (odporem R).

Parametrický stabilizátor napětí

Zpětnovazební (degenerativní)

Reagují na změnu vstupního proudu. Jako regulační prvek se používá tranzistor zapojení se zátěží, který mění svůj odpor podle velikosti výstupního napětí.

Blokové schéma zpětnovazebního stabilizátoru napětí

Zesilovač odchylky zesiluje rozdíl mezi referenčním napětím a částí výstupního napětí. Výstup zesilovače odchylky budí sériový regulační tranzistor, sníží-li se například na výstupu napětí, zvýší se regulační odchylka, tranzistor je buzen větším napětím. Jeho vnitřní odpor se zmenší a napětí na výstupu se zvětší.

\( \ U_1 = U_T + U_2 \)

\( \ U_T \) - napětí na transformátoru

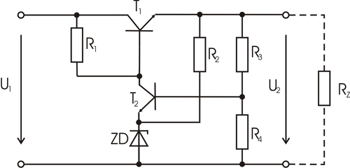
Zopojeni stabilizatoru z diskretnich soucastek.png

\( \ T_1\) - regulační prvek

\( \ R_2, ZD\) - zdroj referenčního napětí

\( \ R_3, R_4\) - snímač výstupního napětí

\( \ R_1, T_2\) - zesilovač odchylky

Při poklesu výstupního napětí \(U_2\) vlivem rezonanční \(R_Z\) poklesne UB2, \(U_E\) je konstantní. Z toho vyplývá, že UBE se sníží, \(T_2\) se přivře, tím se zvětší jeho vnitřní odpor, UC2 se zvětší, IB1 se zvětší, \(T_1\) se více otevře, jeho vnitřní odpor se zmenší. Z toho vyplývá, že \(U_2\) se vyrovná na výchozí hodnotu.

Značení stabilizátorů

Kódové značení stabilizátorů je dle šablony: 7XYU , ovšem výrobci občas nerespektují značení a zaměnují pořadí maximalního proudu a prvního dvojčíslí.
7X
78 - kladné stabilizované napětí
79 - záporné stabilizované napětí

Y
L - 0,1A
nic - 1.5A
S - 2A
T - 3A

U
U=napětí

78T12 = kladný stabilizátor pro proud 3A a napětí 12V
7806 = kladný stabilizátor pro proud 1.5A a napětí 6V

Související články